YouTube Chat Feature
Case Study

.png)
Project Type: Bootcamp project, UX Academy
​
Role: UX/UI Designer
​
Timeline: November - December 2024
​
Tools: Figma, Zoom
Bridging the Gap: Rethinking How YouTube Connects Users
​
You discover an amazing video on YouTube—something that resonates with you, makes you laugh, or sparks an idea. You want to share it with friends and discuss it, but there’s no easy way to do so within the platform. Sure, you can share links on other social media, but it’s not the same as a personal conversation inside YouTube.
​
As I spent more time on the platform, I realized this gap in YouTube’s community-building features. While you can engage in comment sections or join creator communities, there’s no way to privately connect and discuss content with friends. As a regular user, I felt the frustration of wanting a more personal space for sharing and conversation. This led me to ask: How can YouTube evolve to help users build their own communities and share content privately, without relying on comments or external tools?
​​​
​
Research Objectives
​
-
Understand current YouTube usage and favorite features
Identify what users like most about YouTube and how it fits into their daily lives.
​​
-
Explore content preferences and sharing habits
Learn what content users enjoy consuming and how they currently share or discuss videos with others.
​​
-
Investigate user participation in other online communities
Understand how users engage with communities on YouTube and other platforms.
​​​
-
Identify desirable features from other social media platforms
Discover what features users value in other online communities and social networks.
Exploring User Behavior: YouTube and Community Dynamics
To understand YouTube’s current features and community dynamics, I first explored the platform in-depth, familiarizing myself with its offerings. I also compared other video-sharing and social platforms like Vimeo, Reddit, and Facebook Groups, which are known for their focus on content sharing and community discussions.
​
​​
Key Pain Points
I then interviewed five active YouTube users, representing two main types: commenters and silent viewers. Key insights from the interviews included:
​
-
Sharing/Discussion Behavior: Most users share or discuss content regularly
​
-
Barriers to Participation: Common obstacles include privacy concerns and negative behavior from others in the community
​​
-
Features Users Appreciate: Many users value the option to mute notifications to control their interactions on other platforms
​​​​
​​
Affinity Map Insights
​I synthesized the results into an affinity map to find key themes. The results could be split into these categories: YouTube use, YouTube comments, creator communities, sharing/discussing YouTube, opinions, notifications, other content apps/platforms, online searches/forums, and online communities.
Meet the Users: Key Personas Shaping YouTube Engagement
Through user interviews and research, I gained valuable insights into how different users interact with YouTube and other social platforms. Two primary user types emerged: those seeking connection and privacy, like Emma, and those looking for a tailored, efficient experience with content and communities, like Ethan. These personas represent the core needs, challenges, and expectations of YouTube’s diverse user base, providing a clear picture of how to design features that address both engagement and privacy concerns.
​
​
Emma: the silent viewer​
​

"90% of the time, the content I share is from YouTube.
-
Goals/Motivations: Relax after work; connect with loved ones; easily share and discuss content; feel safe online
​​
-
Challenges: Privacy concerns make her hesitant to engage; and rudeness in online communities discourages her from participating
​​
-
Expectations: Simple ways to connect with people she knows; and the ability to mute notifications for a more controlled experience
Ethan: the social media user

"I like that social media platforms connect you with people you know and brands and celebrities as well."
-
Goals/Motivations: Stay connected online and in person; keep up with social media; enjoy YouTube and other platforms
​​
-
Challenges: He dislikes unwelcoming or overly political communities and feels overwhelmed by constant notifications
​​
-
Expectations: A tailored, easy-to-navigate app experience with content recommendations and the ability to filter content based on personal preferences
Addressing the Problem: Enhancing Privacy, Engagement, and Sharing within YouTube
The problem was clear: users wanted a way to share and discuss content within the YouTube app without compromising privacy or safety. Currently, the only option was to leave the app and use external platforms.
To solve this, I focused on creating seamless, private ways for users to connect and engage while keeping everything within the YouTube ecosystem.
​
​
Key Design Solutions
​
1. Chat Feature
I introduced a chat feature where users can add their family and friends as contacts, ensuring private, secure conversations. This feature allows users to share videos and create group chats for more personal, meaningful discussions. Since users connect only with people they know, it fosters a positive, respectful environment, free from the negativity often seen in public comment sections. Positioned as a key tab in the bottom navigation, the chat feature makes it easy to engage, build community, and stay within the YouTube app.
​
2. Updated Share Pop-Up:
I revamped the share pop-up to allow users to share content directly with their YouTube contacts, eliminating the need for external apps. Users can now select friends or family from their contact list and include a personalized message with the video. This makes the sharing process more seamless and intimate, enhancing engagement with their close circle without leaving YouTube.
​
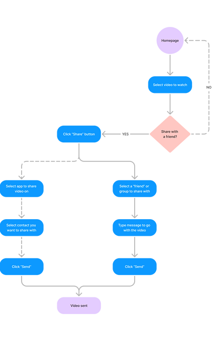
The first user flow shows the user's paths of sharing content. The user can either choose to share the content outside of YouTube (as is done currently through other apps/social media) or share content directly within YouTube through the new chat feature.
The second flow shows how users will receive content. It includes the user replying and commenting on the content they received.
​
​​
​
New Screens
The YouTube homepage now has a new icon on the navigation bar ("Chat"). Once users click on this icon, they are taken to a chats page that shows all of their contacts and group chats. They can click on a specific chat thread and send/receive texts and YouTube videos.
.png)
The updated share pop-up shows your YouTube contacts, including a search icon for easy-access. Users can still share content through external apps. Users can also include a message with the content.
.png)
Validating the Solution: Usability Testing Insights
To evaluate the effectiveness of the new features, I conducted usability testing with 5 participants. They were given two tasks: opening content and sharing content. They were tested with an interactive prototype of the new feature.
Click to view!
Results:
-
Task Success Rate: 100% for both
​​
-
Customer Effort Score: ​
-
Opening content: 5/5​
-
Sharing content: 4.7/5
-
“I thought the new feature was excellent and easy to do.”
"This was nice to have the content sharing stay within the app."
“I think it's awesome, and I'm surprised there isn’t already a 'Chat' feature within YouTube."
Usability testing was a success, with 100% task completion and high customer effort scores for both opening and sharing content. Key feedback emphasized the value of keeping sharing within the app. The results confirm that the new features are intuitive, easy to use, and address a clear user need.
Next Steps: Refining and Expanding the Experience
Based on the results from usability testing, there are a few areas that could benefit from further exploration:
​
-
Research "Chat" Labeling
One participant expressed concerns about the label "Chat." Further research could explore alternative labels or user preferences to ensure the term resonates with a broader audience.
​​
-
Follow-Up User Testing
A follow-up study could help assess how users are engaging with the new feature in the long term, offering insights into usage patterns and satisfaction.
​​
-
Picture-in-Picture Viewing Mode
If time and resources allowed, I would explore adding a picture-in-picture viewing mode, enabling users to chat while watching content. This would enhance multitasking and keep users engaged within the YouTube ecosystem.
.png)
%20(1).png)

.png)